院简介下载
TOP
请输入关键字
确定
请输入关键字
确定
En
En
首页
我院概况
简介
获奖信息
核心团队
总工团队
组织架构
中规院院史
新闻动态
建设要闻
我院资讯
行业动态
通知公告
中规智库
人物
行业和社会公益
学术
中规作品
项目成果
中规智绘
平台视频
智绘服务
智绘应用
中规家园
家园风采
家园相册
党建工作
党建动态
支部风采
廉政建设
交流合作
科研课题合作
规划项目合作
出国动态
国际培训
院简介下载
简介
获奖信息
核心团队
总工团队
组织架构
中规院院史
建设要闻
我院资讯
行业动态
通知公告
人物
行业和社会公益
学术
项目成果
平台视频
智绘服务
智绘应用
家园风采
家园相册
党建动态
支部风采
廉政建设
科研课题合作
规划项目合作
出国动态
国际培训
En
En
首页
新闻动态
通知公告
正文
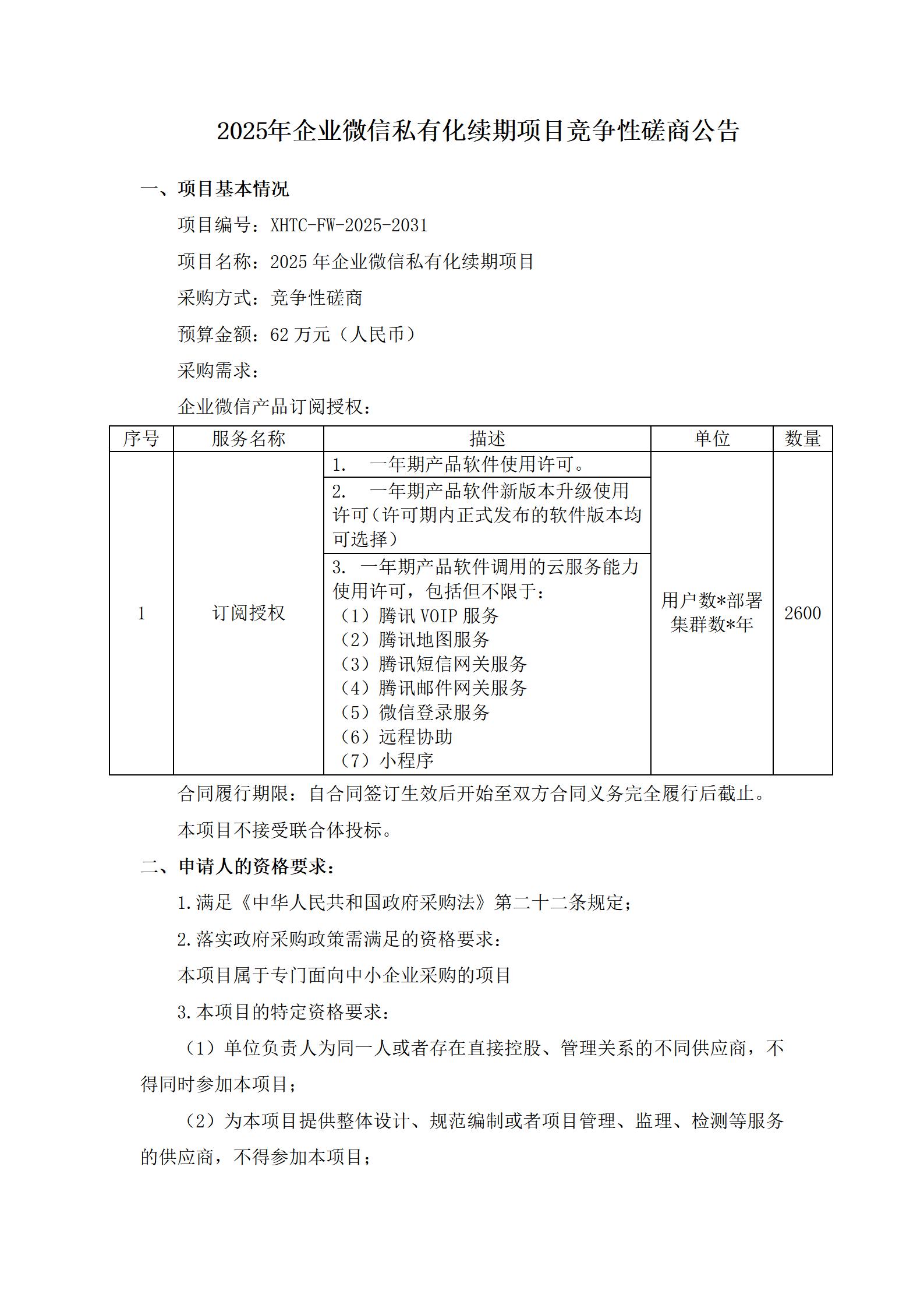
2025年企业微信私有化续期项目竞争性磋商公告
时间:2025-10-31